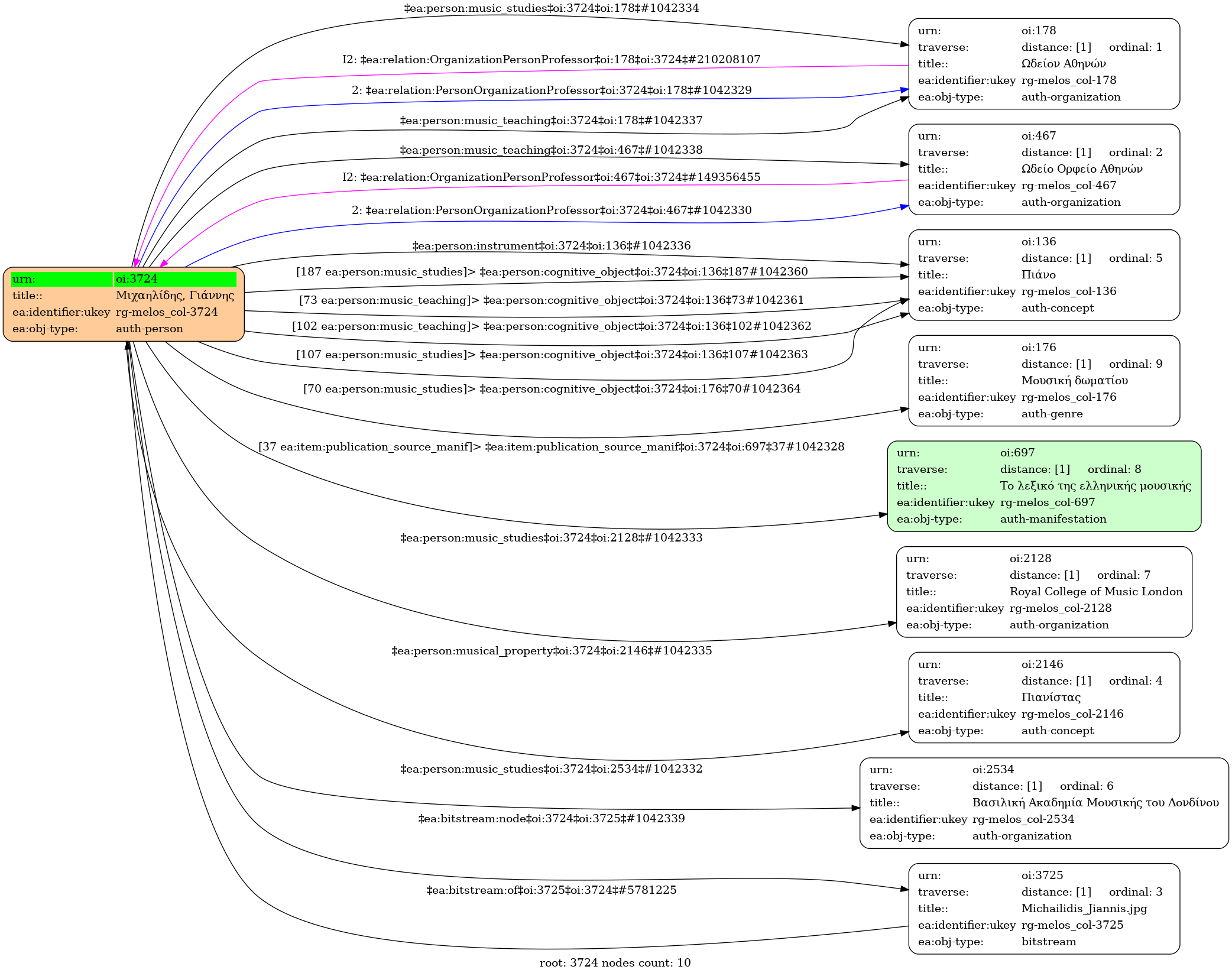
- Person
- Male
-
- Royal Academy of Music London - Studies type: Τυπικές - Music degree: Δίπλωμα επιπέδου ανωτάτης σχολής - Cognitive object: Chamber music
- Royal College of Music London (1982) [Διδάσκων: H. Dawkes] - Studies type: Τυπικές - Music degree: Δίπλωμα επιπέδου ανωτάτης σχολής - Cognitive object: Piano
- Athens Conservatoire (1980) [Διδάσκουσα: Αλίκη Βατικιώτη] - Studies type: Τυπικές - Music degree: Δίπλωμα επιπέδου ανωτέρας σχολής - Cognitive object: Piano
- Pianist
-
- Athens Conservatoire (1987-2009) - Cognitive object: Piano
- Orpheus Conservatory of Athens - Cognitive object: Piano
- Athens Conservatoire | Orpheus Conservatory of Athens
- Το λεξικό της ελληνικής μουσικής : από τον Ορφέα έως σήμερα - Αθήνα: Εκδόσεις Γιαλλελής, 1998 , p.140-141 [τ.4ος]
- central




