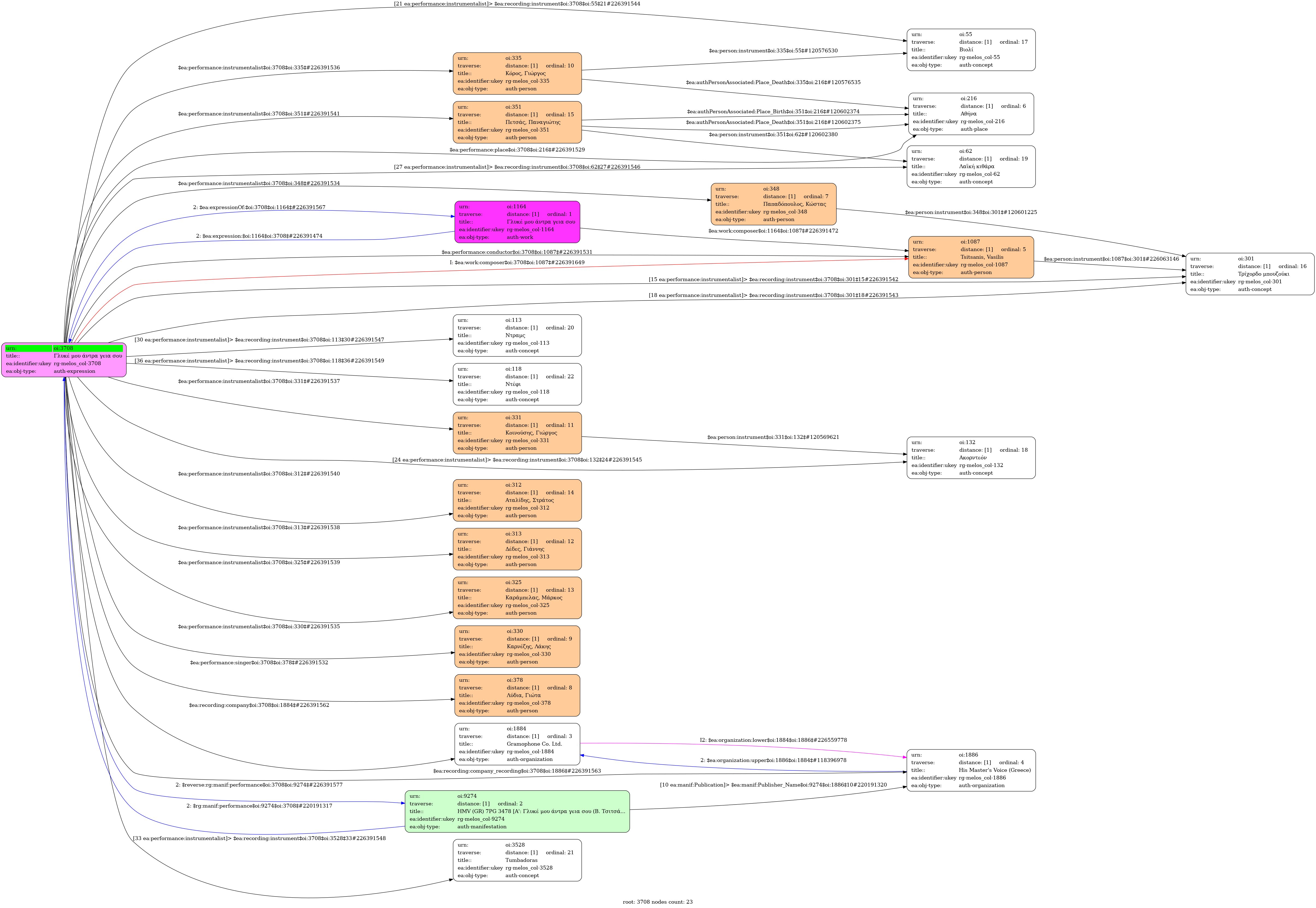
- Expression
- Recording
-
- Glike mou antra geia sou
- Greek
-
- Studio
- 19 February 1965
- Lydia, Giota (1934-)
- Papadopoulos, Kostas (1937-) [Three-string bouzouki] | Karnezis, Lakis (1937-) [Three-string bouzouki] | Koros, George (1923-2014) [Violin] | Kinousis, Giorgos [Accordion] | Dedes, Yannis [Folk guitar] | Kapambelas, Markos [Drum set] | Attalidis, Stratos [Tumbadoras] | Petsás, Panos [Tambourine]
-
- A major
-
- no
-
- 7XGA 2207
-
- 8053-16595-65
-
- 3' 00''
-
- 5/8
- Eighth note ~ 250
-
- University of Ioannina

