- Person
- Male
- 12 March 1938
- Athens
- Greek | German (1985-)
- Musician
-
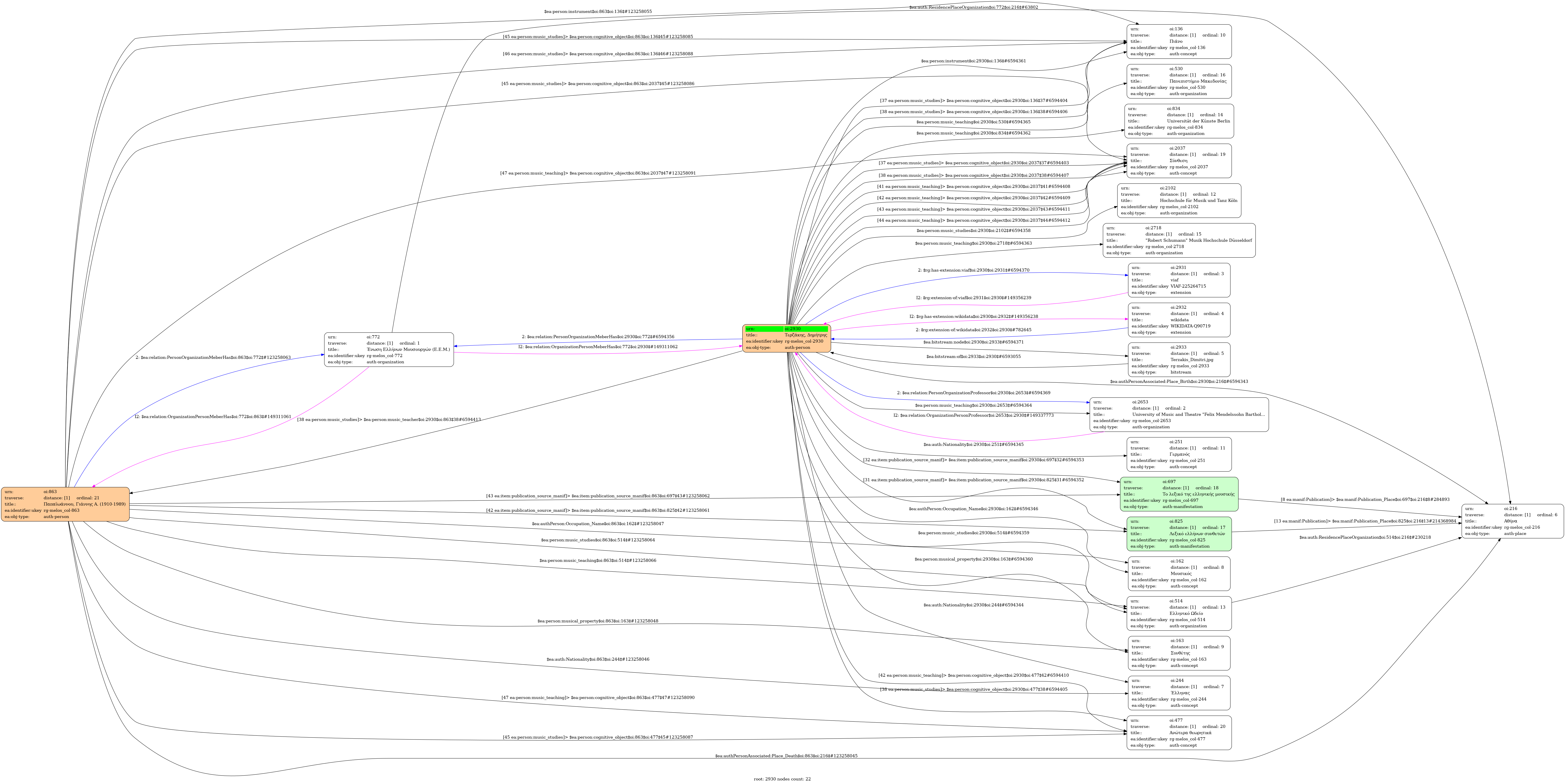
- Cologne University of Music and Dance (1965-1970) [Διδάσκοντες: Μπερντ Αλόις Τσίμμερμαν (σύνθεση), Χέρμπερτ Άιμερτ (ηλεκτρονική μουσική), Αλφόνς Κοντάρσκυ (πιάνο)] - Studies type: Τυπικές - Music degree: Δίπλωμα επιπέδου ανωτάτης σχολής - Cognitive object: Composition, Piano
- Hellenic Conservatory (1959-1964) [Διδάσκων πιάνου: Αλ. Φ. Τουρνάισεν] - Studies type: Τυπικές - Music degree: Δίπλωμα επιπέδου ανωτέρας σχολής - Music teacher: Papaioannou, Yannis A. (1910-1989) - Cognitive object: Advanced theory, Piano, Composition
- Composer
-
- Berlin University of the Arts (1985-1986) - Cognitive object: Composition
- "Robert Schumann" Music Hochschule Dusseldorf (1974-1993) [και Βυζαντινή Μουσική] - Cognitive object: Composition, Advanced theory
- University of Music and Theatre "Felix Mendelssohn Bartholdy“ Leipzig (1994-2008) [και Βυζαντινή Μουσική] - Cognitive object: Composition
- University of Macedonia (2001-2003) - Cognitive object: Composition
-
- Honorary doctorate of the University of Macedonia at Thessaloniki, the Apollo Award of the Friends of the Greek National Opera (2008). He has been a corresponding member of the Academy of Athens since 2015. He also received the Academy's lifetime achievement award
- University of Music and Theatre "Felix Mendelssohn Bartholdy“ Leipzig
- Greek Composers' Union
- Personal Website | YouTube | Wikipedia
-
- Q90719 ⟶ Dimitri Terzakis
-
- 1016358 ⟶ Dimitri Terzakis
-
- 635599dc-cb64-47fa-aebd-75599569bb61 ⟶ Δημήτρης Τερζάκης
-
- 225264715 ( Personal ) ⟶ Dimitri Terzakis
- Λεξικό ελλήνων συνθετών : βιογραφικό, εργογραφικό - A'. - Αθήνα: Μουσικός Οίκος Φίλιππος Νάκας, 1995 , p.400-401 Το λεξικό της ελληνικής μουσικής : από τον Ορφέα έως σήμερα - Αθήνα: Εκδόσεις Γιαλλελής, 1998 , p.29-31 [τ.6ος]
- central
-
-
Dimitri Terzakis was born in 1938 in Athens, Greece. He studied composing with Yannis Papaioannou and Bernd Alois Zimmermann at the conservatories of his home town and in Cologne, Germany. Over the years he has developed his very own musical language as a “composer between the worlds”, with his work rooted in the musical cultures of Greece and the eastern Mediterranean. Yet Terzakis is by no means an epigone of his native country’s ancient musical traditions. He uses its technical elements to create a unique way of musical expression, characterized by horizontal, melodic forms. This melodic approach does not follow the occidental temperate system but, in various horizontal operations, makes use of micro intervals smaller than semitones.
Terzakis himself sees his music as a “blood transfusion” into the veins of a Western music that is in danger of coming to a dead end by isolating itself from the great East European and non-European musical cultures. His work thus seeks to broaden the horizon of contemporary Western music.
Broadening horizons, this time of his students, has also been the constant aim of his teaching career. He was a guest professor at the Berlin Hochschule der Kuenste in 1985/86 and professor for composition at Düsseldorf in 1989. From 1990 to 1997 he was head of the composition class at the Bern Conservatory (Switzerland), and from 1994 to his retirement he held the chair for composition at the Leipzig conservatory “Felix Mendelssohn Bartholdy”.
He was awarded a honorary doctorate of the University of Macedonia at Thessaloniki, the Apollo Award of the Friends of the Greek National Opera (2008). He has been a corresponding member of the Academy of Athens since 2015. He also received the Academy's lifetime achievement award.
Dimitri Terzakis lives and composes in Leipzig, Germany, and Nauplia, Greece.
-
- Δημήτρης Τερζάκης (Greek) | Dimitri Terzakis (english)
- Έλληνας συνθέτης (Greek) | Greek composer (english)
- Dimitris Terzakis (english) | Demetres Terzakes (english)
- Δημήτρης Τερζάκης | Dimitri Terzakis
- 12-03-1938



