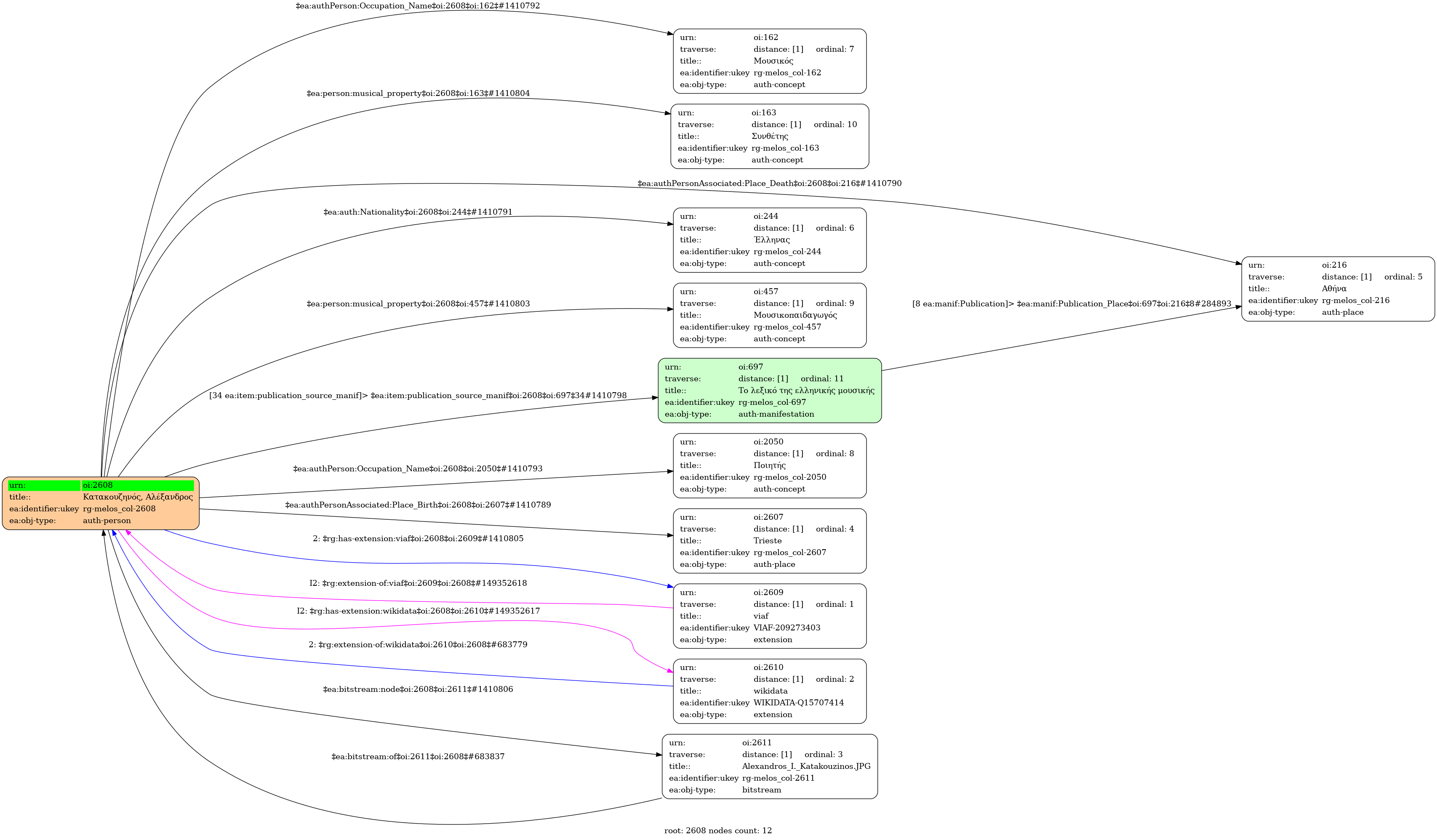
- Person
- Male
- 16 March 1824
- Trieste
- October 1892
- Athens
- Greek
- Musician | Poet
- Music educator | Composer
-
- A105676 ⟶ Κατακουζηνός, Αλέξανδρος
-
- Q15707414 ⟶ Alexandros Katakouzinos
-
- 209273403 ⟶ Katakouzinós, Aléxandros
- Το λεξικό της ελληνικής μουσικής : από τον Ορφέα έως σήμερα - Αθήνα: Εκδόσεις Γιαλλελής, 1998 , p.108-109 [τ.3]
- central
Wikipedia Import
- Αλέξανδρος Κατακουζηνός (Greek) | Alexandros Katakouzinos (english)
- Έλληνας συνθέτης και ποιητής (Greek) | Greek composer, musician, conductor and poet (english)
- Alexandros Katakouzenos (english)
- Αλέξανδρος Κατακουζηνός
- 00-10-1892



