Skip to main content
Login
Ελληνικά
English
KeMKA
«Central Music Authority Archive»
Main navigation
Search
Acoustic terms
Default
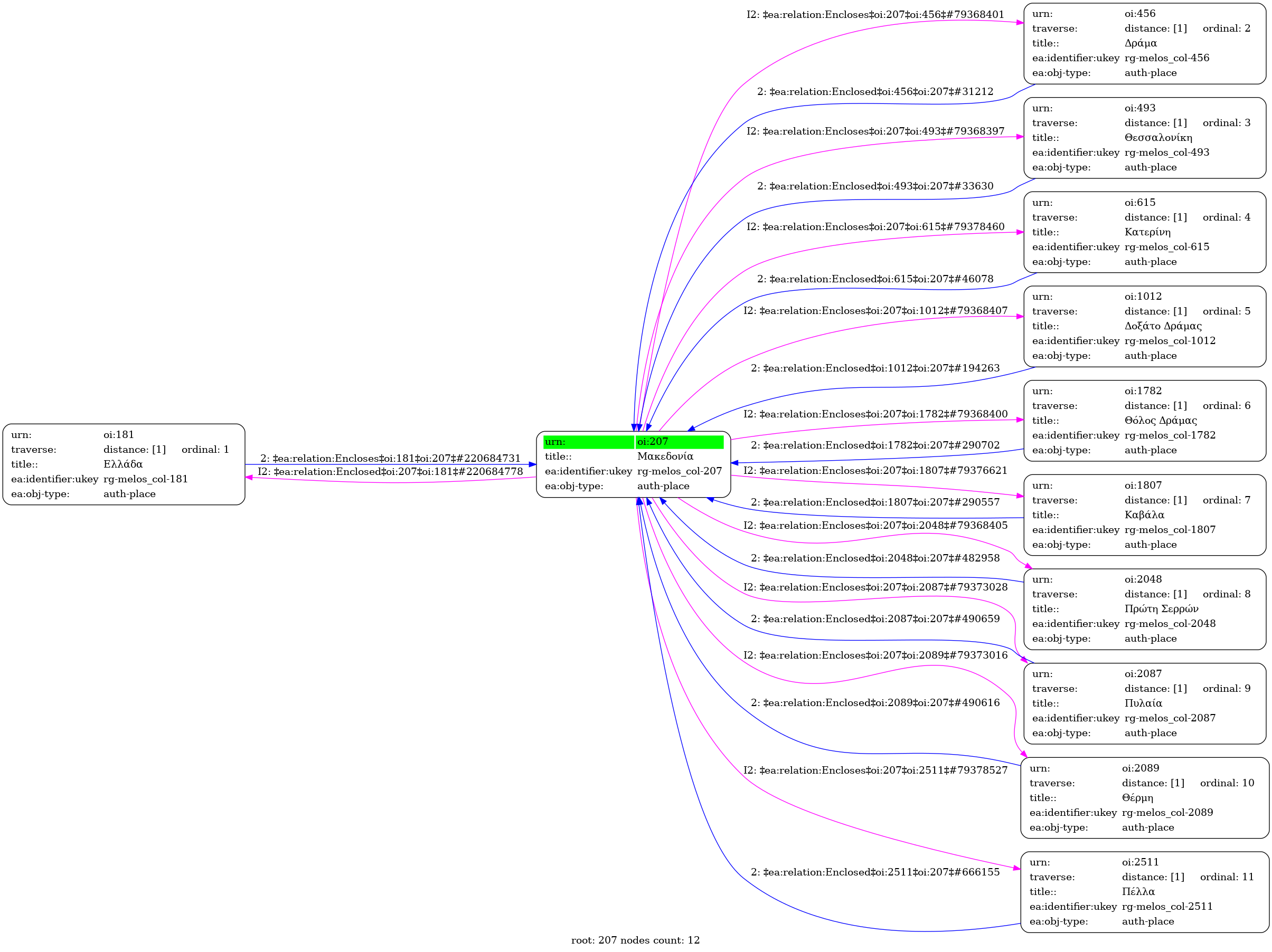
Graph
Place
Macedonia
Language term
Ελληνικά
Enclose
Drama
|
Thessaloniki
|
Katerini
|
Doxato
|
Kavala
|
Tholos Dramas
|
Proti Serron
|
Thermi
|
Pilaia
|
Pella
Enclosed
Greece
Other Number
Q81734 ⟶
Q81734
VIAF
240322781 ⟶
Click Here
Record origin
central
Informational Data
γεωγραφικό διαμέρισμα της Ελλάδας
Μακεδονία -
Identifier:
207
Internal display of the 207 entity interconnections
(Node labels correspond to identifiers)
Loading..
Legend
Navigation
Info
Loading..
Controls
Freeze
Thaw
Fit
Narrowness
Inferred