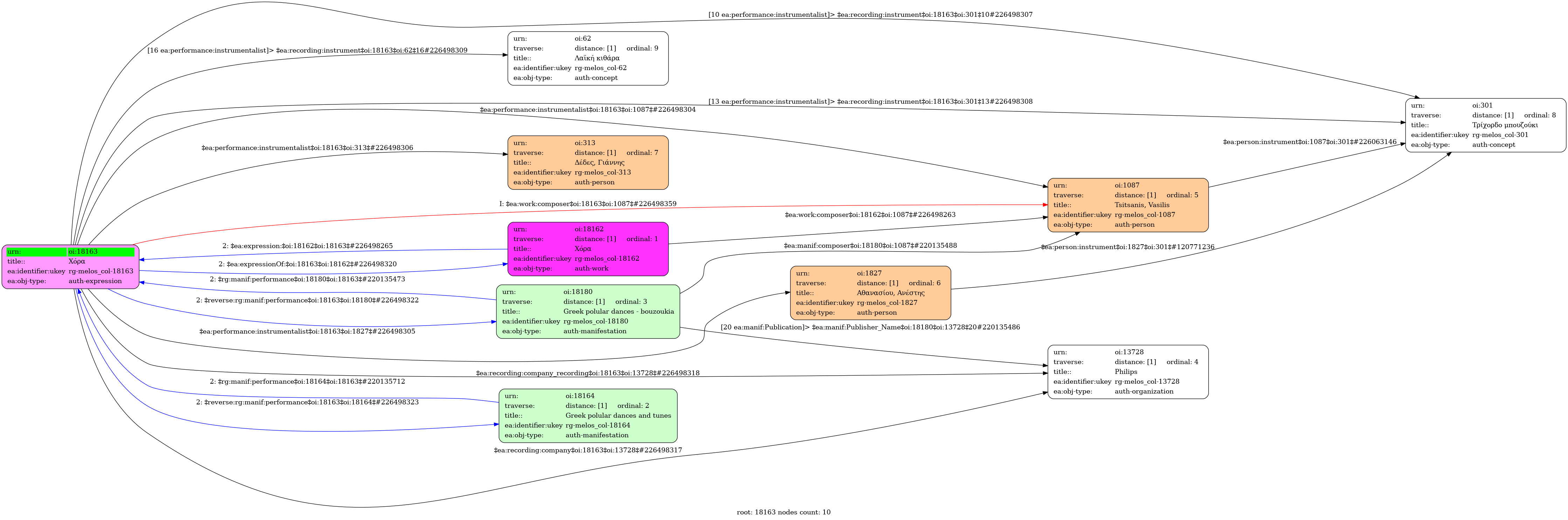
- Expression
- Recording
-
- Chora (Allegro)
- Greek
-
- Studio
- 1954 [Μάιος-Ιούνιος]
- Tsitsanis, Vassilis (1915-1984) [Three-string bouzouki] | Athanasiou, Anestis (1912-1984) [Three-string bouzouki] | Dedes, Yannis [Folk guitar]
-
- yes
-
- 3' 05''
-
- University of Ioannina

