- Expression
- Recording
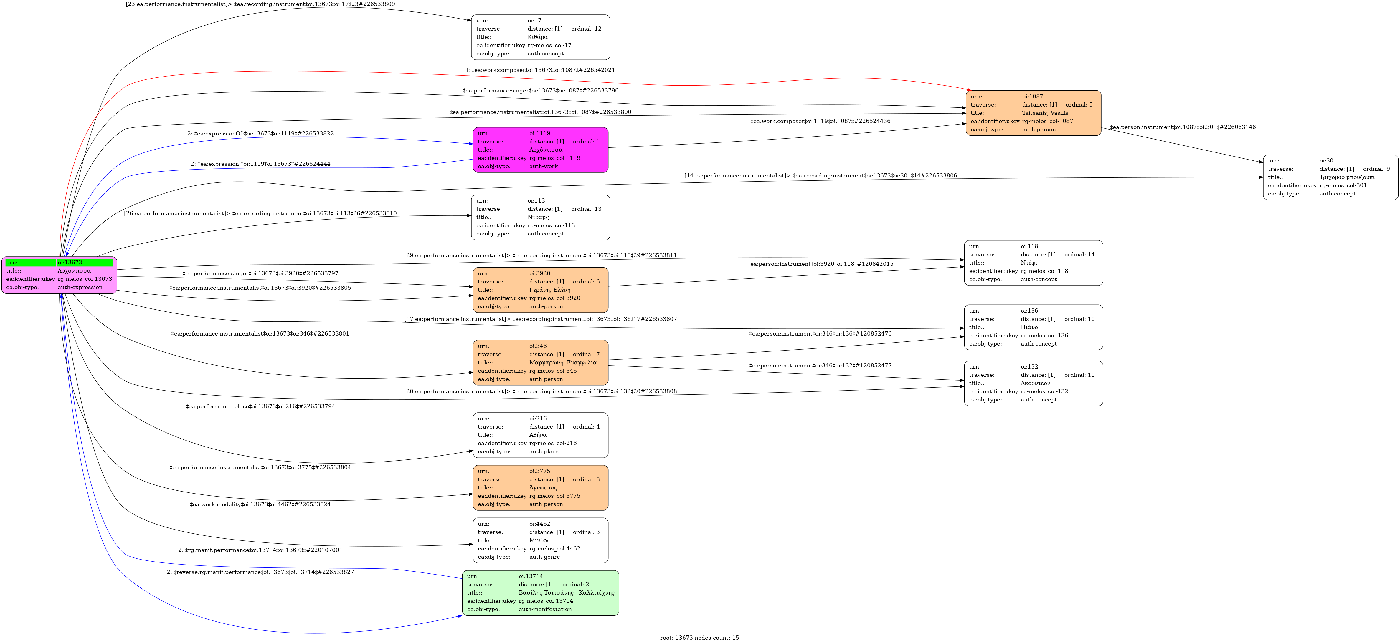
- Greek
-
- Live
- 197?
- Tsitsanis, Vassilis (1915-1984) [1st voice] | Yerani, Eleni [2nd voice]
- Tsitsanis, Vassilis (1915-1984) [Three-string bouzouki] | Margaroni, Evangelia [Piano] | Unknown [Accordion] | Unknown [Guitar] | Unknown [Drum set] | Yerani, Eleni [Tambourine]
-
- B minor
- Minore (Mode)
-
- no
-
- 1' 47''
- University of Ioannina

