- Expression
- Recording
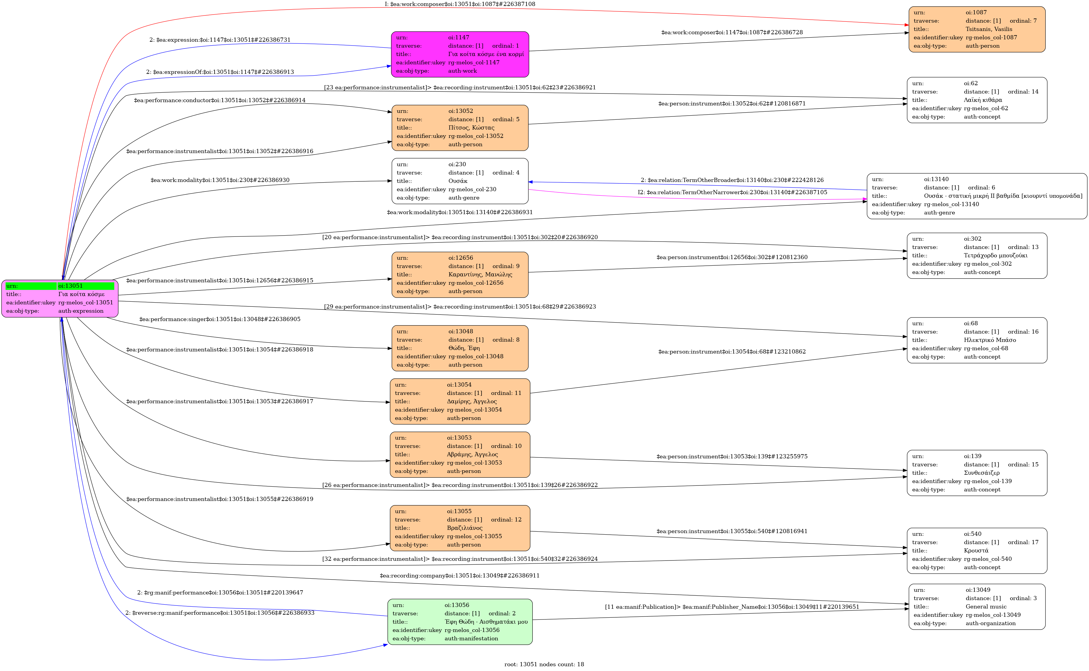
- Greek
-
- Studio
- 2002 [περίπου]
- Thodi, Efi (1964-)
- Karantinis, Manolis [Four-string bouzouki] | Pitsos, Kostas [Folk guitar] | Abramis, Aggelos [Synthesizer] | Damiris, Aggelos [Electric Bass] | Brazilianos [Percussions]
-
- B minor
- Ussak | Ousak - static minor II degree [kiourdi 4chord]
-
- no
-
- 2' 10''
-
- University of Ioannina

