- Expression
- Recording
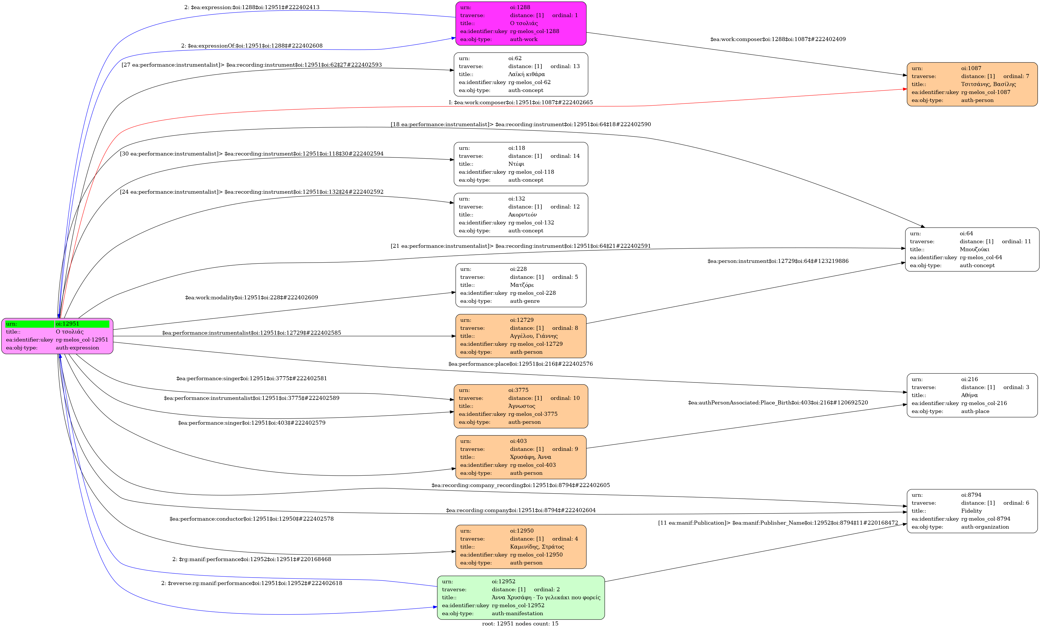
- Greek
-
- Studio
- 28 July 1961
- Chrisafi, Anna (1921-2013) [1st voice] | Unknown [2nd voice] | Unknown [3rd voice]
- Aggelou, Giannis [Bouzouki] | Unknown [Bouzouki] | Unknown [Accordion] | Unknown [Folk guitar] | Unknown [Tambourine]
-
- G major
- Matzore (Mode)
-
- no
-
- FG 350 ΙΙ
-
- 3' 00''
-
- 7/8
- Eighth note ~ 286
- Kalamatianos
-
- University of Ioannina

