Axion Esti - Spartito for conducting
- Physical-item (score)
-
Axion Esti - Spartito gia diefthynsi
-
GR-As-MTH-003-Sc-026-160-f
-
Παρτιτούρα τσέπης
-
Πρωτόλεια
-
Piccolo flute |
Flute |
Oboe |
Clarinet |
Bassoon |
Piano |
Cymbals |
Tom-tom |
Timpani |
Choir |
Voice |
Violin
-
-
Αυτόγραφο σπαρτίτο και φωτοτυπίες. | Autograph short score and photocopies.
-
Greek
-
Manuscript | Copy of manuscript
-
26 φύλλα : Μαύρο, μπλε μελάνι και μολύβι. | 26 sheets : Black, blue ink and pencil.
-
digital.mmb.org.gr
-
Original: Μουσική Βιβλιοθήκη Λίλιαν Βουδούρη - Σύλλογος Οι Φίλοι της Μουσικής
- The Friends of Music Society
-
Ψηφιοποιημένη Παρτιτούρα: Άξιον Εστί - Spartito για διεύθυνση
(pdf)
Size: 15.1 MB
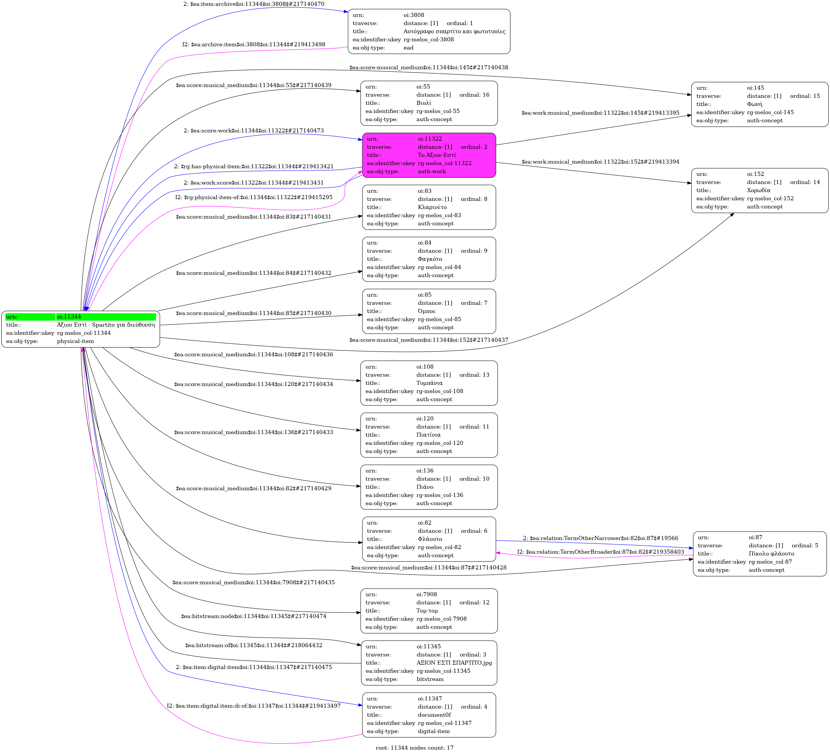
Άξιον Εστί - Spartito για διεύθυνση - Identifier: 11344
Internal display of the 11344 entity interconnections (Node labels correspond to identifiers)

Loading..