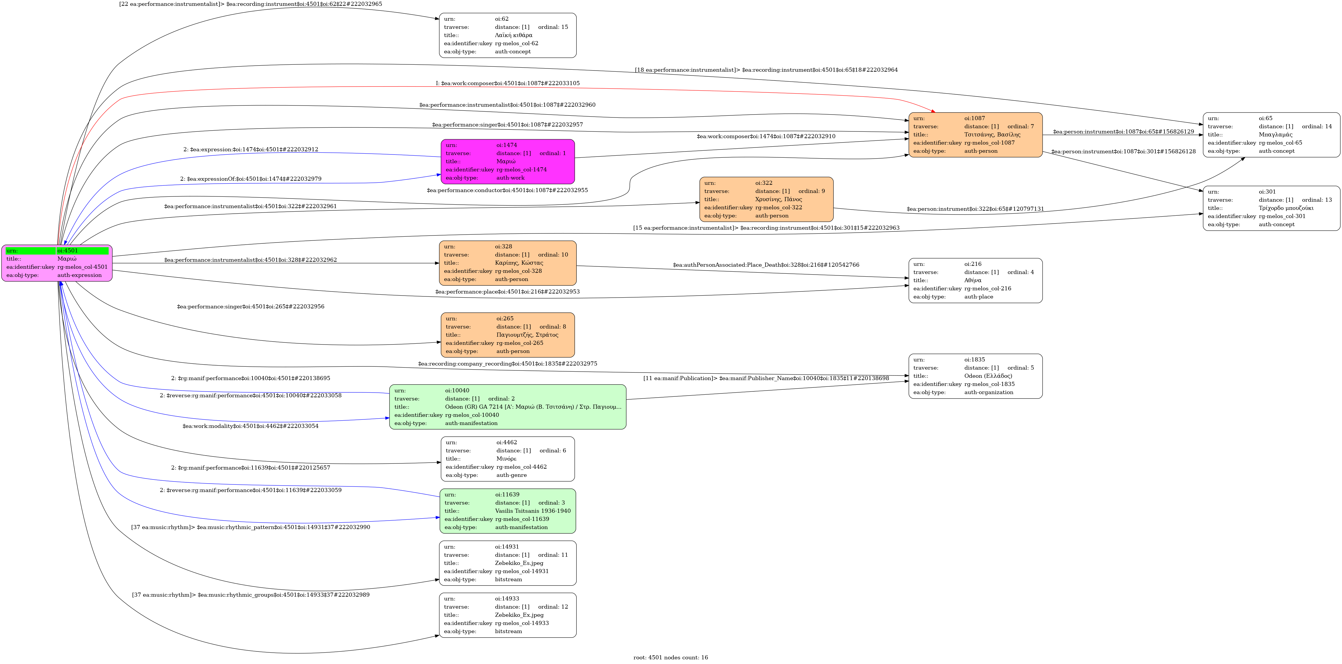
Μαριώ / Pagioumtzis, Stratos (1904-1971) [1939] 
- Expression
- 
        
		
				  Recording
	    
- 
        
        
- 
					    
						
					
- 
					    
						
					
- 
        
		
				  Greek
	    
- 
        
        
- 
        
        
- 
     
          7 June 1939  
     
- 
                      
                      
                                      
                                Pagioumtzis, Stratos (1904-1971)  
						
						 
						[1st voice]         | 
                                Tsitsanis, Vassilis (1915-1984)  
						
						 
						[2nd voice]
                      
                  
- 
                      
                      
                                      
                                Tsitsanis, Vassilis (1915-1984)  
						
						 
						[Three-string bouzouki]         | 
                                Chrysinis, Panos  
						
						[πιθανώς] 
						[Baglamas]         | 
                                Karipis,Kostas (1895?-1952?)  
						
						[πιθανώς] 
						[Folk guitar]
                      
                  
- 
        
        
- 
        
		
				  Minore (Mode)
	    
- 
        
        
- 
        
        
- 
        
        
- 
        
        
- 
        
        
 | Form | Tonic centers | Structural entities | Alteration instances | Modal context | Comment | 
|---|
| Intro | III | Major | I↑ | Matzore | 4χορδο ματζόρε με κορυφή την ΙΙΙ βαθμίδα (ανάπτυξη επί τω βαρύ). Η βαθμίδα Ι οξύνεται (συμπεριφέρεται ως έκτη βαθμίδα ενός ματζόρε) | 
| V | Kurdi |  |  | καθοδική κίνηση στη δομή ενός φυσικού μινόρε | 
| I | Minor | low register VII↑ | Minore | δομή φυσικού μινόρε | 
|  | 
| Theme A | III | Major |  | Matzore |  | 
| VII | Major |  |  | 4χ ματζόρε | 
|  | 
| Theme Β | V | Hicaz |  |  | 4χορδο χιτζάζ που πραγματοποιεί κατάληξη στην κορυφή του | 
| III | Major |  |  | δίφωνο | 
| VIII | Minor | XI↑ |  |  | 
|  | 
- 
    
       
                                            
            
                  
                  
                        - 9/8
- Eighth note ~ 109
- Zeibekikos
 
 
                 
                    Rhythmic groups   
 
                    Rhythmic pattern   
 
 
 
 
- 
        
		
		    
		 
- 
					    
						
					
- University of Ioannina
            
              Μαριώ / Παγιουμτζής, Στράτος [1939] - Identifier: 4501
              
                Internal display of the 4501 entity interconnections  (Node labels correspond to identifiers)
               
             
              
                  
Loading..