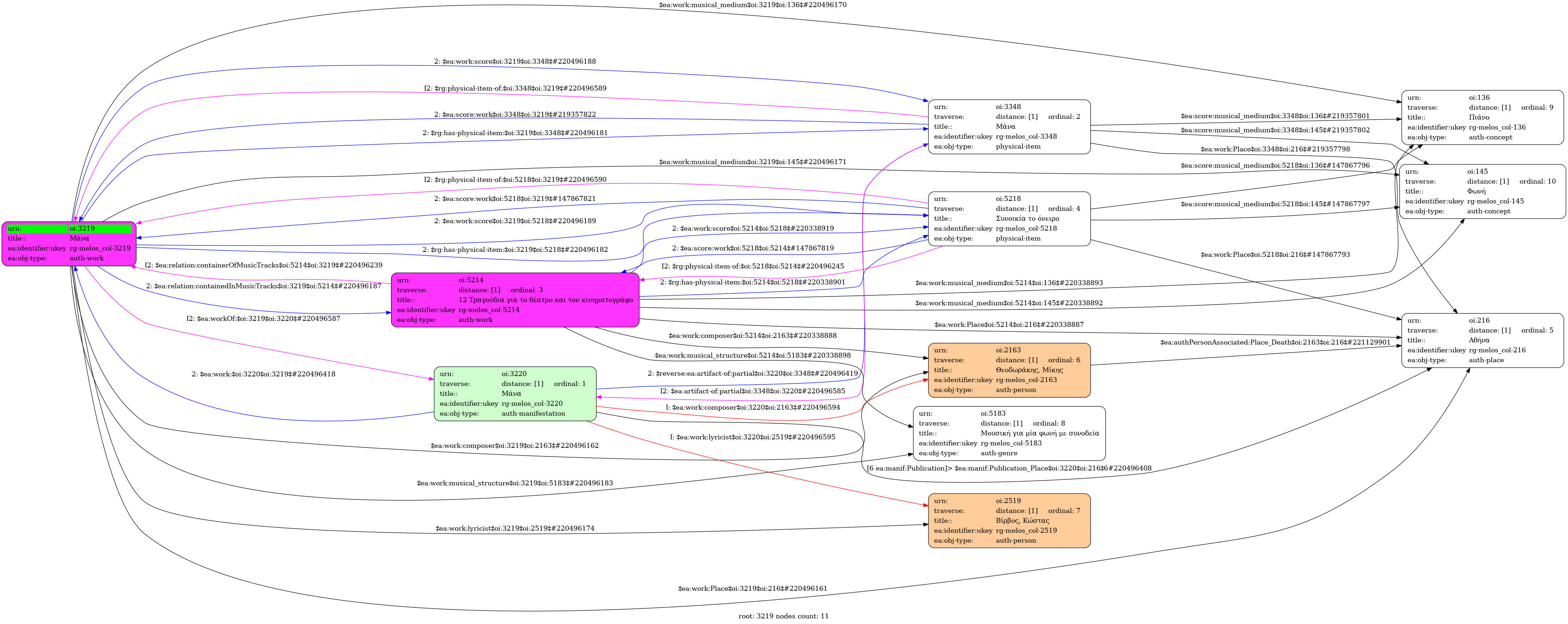
- Work (Individual)
- 1960-1961
- Greek
- Theodorakis, Mikis (1925-2021)
- Virvos, Kostas (1926-2015)
- Piano | Voice
- Solo voice with accompaniment
- Κούτουλας, Αστέρης. Ο μουσικός Θεοδωράκης: κέιμενα - εργογραφία - κριτικές (1937-1996): ΑΣΤ 136
- Athens
-
-
Μαζί με το τραγούδι Βρέχει στη φτωχογειτονιά προστέθηκαν και στην Πολιτεία.
⟶ Ο μουσικός Θεοδωράκης : Κέιμενα - εργογραφία - κριτικές (1937-1996) - Αθήνα: "Νέα Σύνορα" Εκδοτικός Οργανισμός Λιβάνη, 1998 [σ.171] -
Η φωτογραφία που έχει χρησιμοποιηθεί ως thumbnail για το έργο είναι από το:
⟶ Μάνα [1962]
-
- Original: Μουσική Βιβλιοθήκη Λίλιαν Βουδούρη - Σύλλογος Οι Φίλοι της Μουσικής
- Θεοδωράκης, Μίκης (1925-2021) [Composer]. 12 Songs for thatre and cinema
- The Friends of Music Society




