- Person
- Female
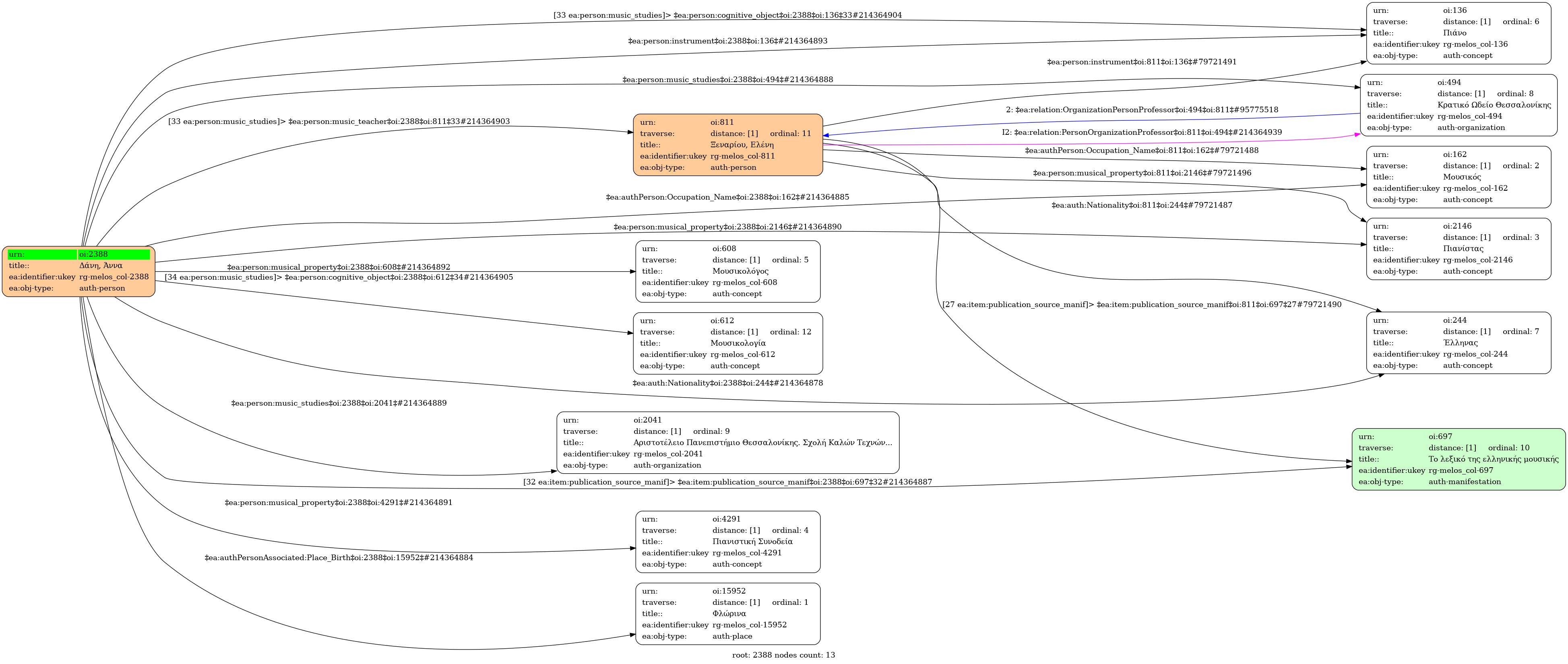
- 1974
- Florina
- Ελληνίδα
- Musician
- 
					    
						- State Conservatory of Thessaloniki (1984-1996) - Music degree: Δίπλωμα επιπέδου ανωτέρας σχολής - Music teacher: Xenariou, Eleni - Cognitive object: Piano
- Aristotle University of Thessaloniki. Faculty of Fine Arts. School of Music Studies (1992-1999) - Music degree: Ενιαίος και αδιάσπαστος τίτλος σπουδών μεταπτυχιακού επιπέδου (integrated master) - Cognitive object: Musicology
 
- Pianist | Piano Accompaniment | Musicologist
- Original: AltSol Company - Rules: RDA
- Το λεξικό της ελληνικής μουσικής : από τον Ορφέα έως σήμερα - Αθήνα: Εκδόσεις Γιαλλελής, 1998 , p.14 [τ.2ος]
- central
Dani, Anna
Author:
- Bibliographic work - Dani, Anna [Author]. The compositional and musical work of Dimitris Themelis


