- Expression
- Recording
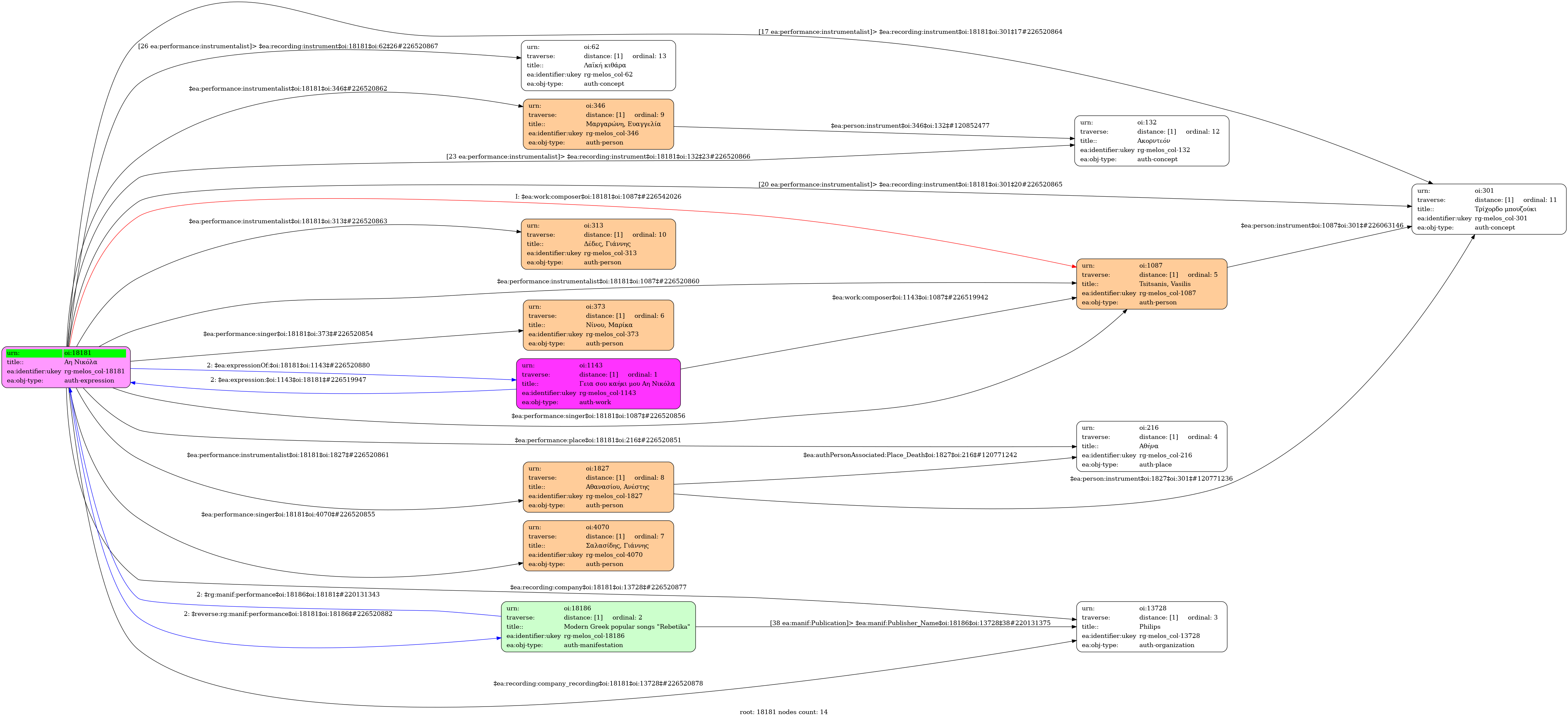
- Greek
- Αίθουσα του φιλολογικού συλλόγου «Παρνασσός»
-
- Studio
- 1954 [Μάιος-Ιούνιος]
- Ninou, Marika (1922-1957) [1st voice] | Salasidis, Giannis [2nd voice] | Tsitsanis, Vassilis (1915-1984) [3rd voice]
- Tsitsanis, Vassilis (1915-1984) [Three-string bouzouki] | Athanasiou, Anestis (1912-1984) [Three-string bouzouki] | Margaroni, Evangelia [Accordion] | Dedes, Yannis [Folk guitar]
-
- F♯ minor
-
- no
-
- no
-
- 2' 43''
-
- University of Ioannina

