Skip to main content
Login
Ελληνικά
English
KeMKA
«Central Music Authority Archive»
Main navigation
Search
Acoustic terms
Default
Graph
Performance - Recording
Όμορφη Θεσσαλονίκη / Glykeria (1953-)
Entity type
Expression
Content Type
Recording
Composer
Tsitsanis, Vassilis (1915-1984)
Recording language
Greek
Recording type
Studio
Place of recording
Athens
Τραγουδιστής
Glykeria (1953-)
Μουσικός
Unknown
[
Bouzouki
] |
Unknown
[
Bouzouki
] |
Unknown
[
Accordion
] |
Unknown
[
Baglamas
] |
Unknown
[
Guitar
] |
Unknown
[
Triangle
]
Tonality
C minor
C major
Taksim
no
Recording duration
2' 34''
Video
Έκδοση της ηχογράφησης
Vassilis Tsitsanis - 14 songs & melodies
Record origin
University of Ioannina
Work of Recording
1
View list
Tsitsanis, Vassilis (1915-1984) [Composer]. Όμορφη Θεσσαλονίκη
Όμορφη Θεσσαλονίκη / Γλυκερία -
Identifier:
13471
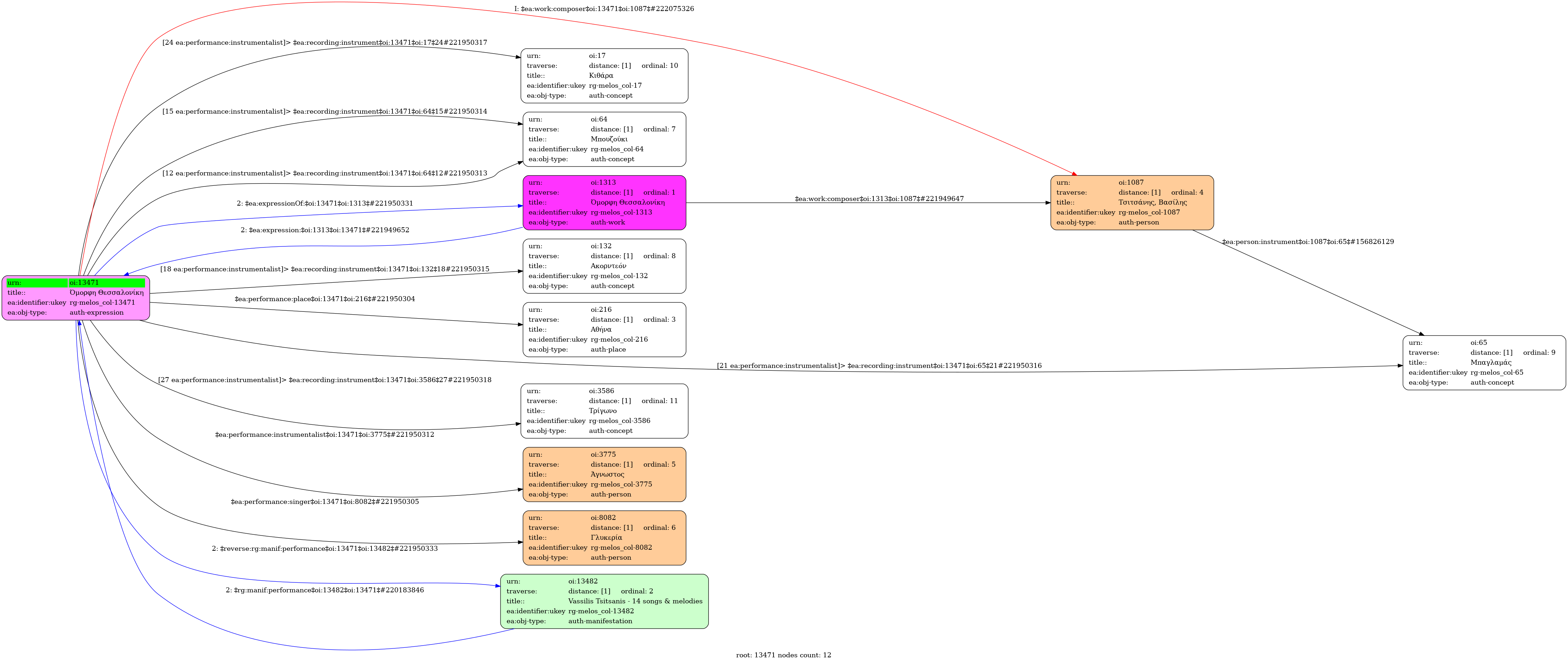
Internal display of the 13471 entity interconnections
(Node labels correspond to identifiers)
Loading..
Legend
Navigation
Info
Loading..
Controls
Freeze
Thaw
Fit
Narrowness
Inferred