- Expression
- Recording
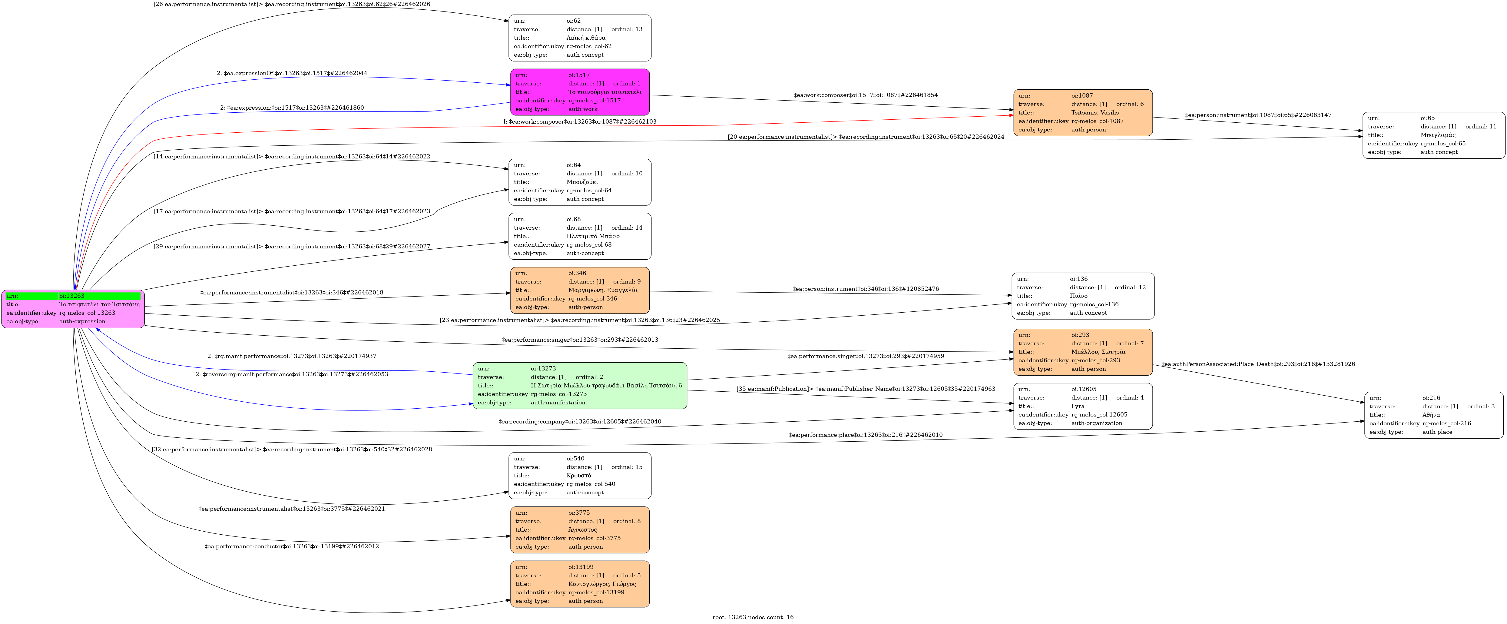
- Greek
-
- Studio
- 9 November 1974
- Bellou, Sotiria (1921-1997)
- Unknown [Bouzouki] | Unknown [Bouzouki] | Unknown [Baglamas] | Margaroni, Evangelia [Piano] | Unknown [Folk guitar] | Unknown [Electric Bass] | Unknown [Percussions]
-
- F major
-
- no
-
- L 12832
-
- 19871/4110/74
-
- 2' 15''
-
- 4/4
- Quarter note ~ 128
- Tsifteteli
-
- University of Ioannina

