- Expression
- Recording
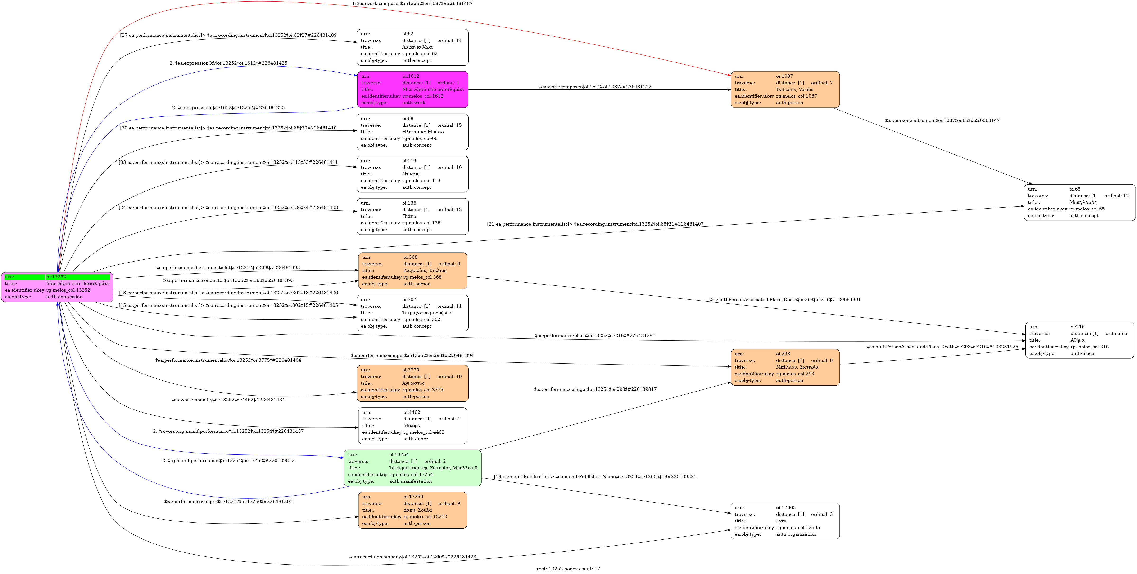
- Greek
-
- Studio
- 1977
- Bellou, Sotiria (1921-1997) [1st voice] | Daki, Soula [2nd voice]
- Zafiriou, Stelios [Four-string bouzouki] | Unknown [Four-string bouzouki] | Unknown [Baglamas] | Unknown [Piano] | Unknown [Folk guitar] | Unknown [Electric Bass] | Unknown [Drum set]
-
- A minor
- Minore (Mode)
-
- yes
-
- 2' 49''
-
- 2/4
- Quarter note ~ 54
- Chasapikos
-
- University of Ioannina

