- Expression
- Recording
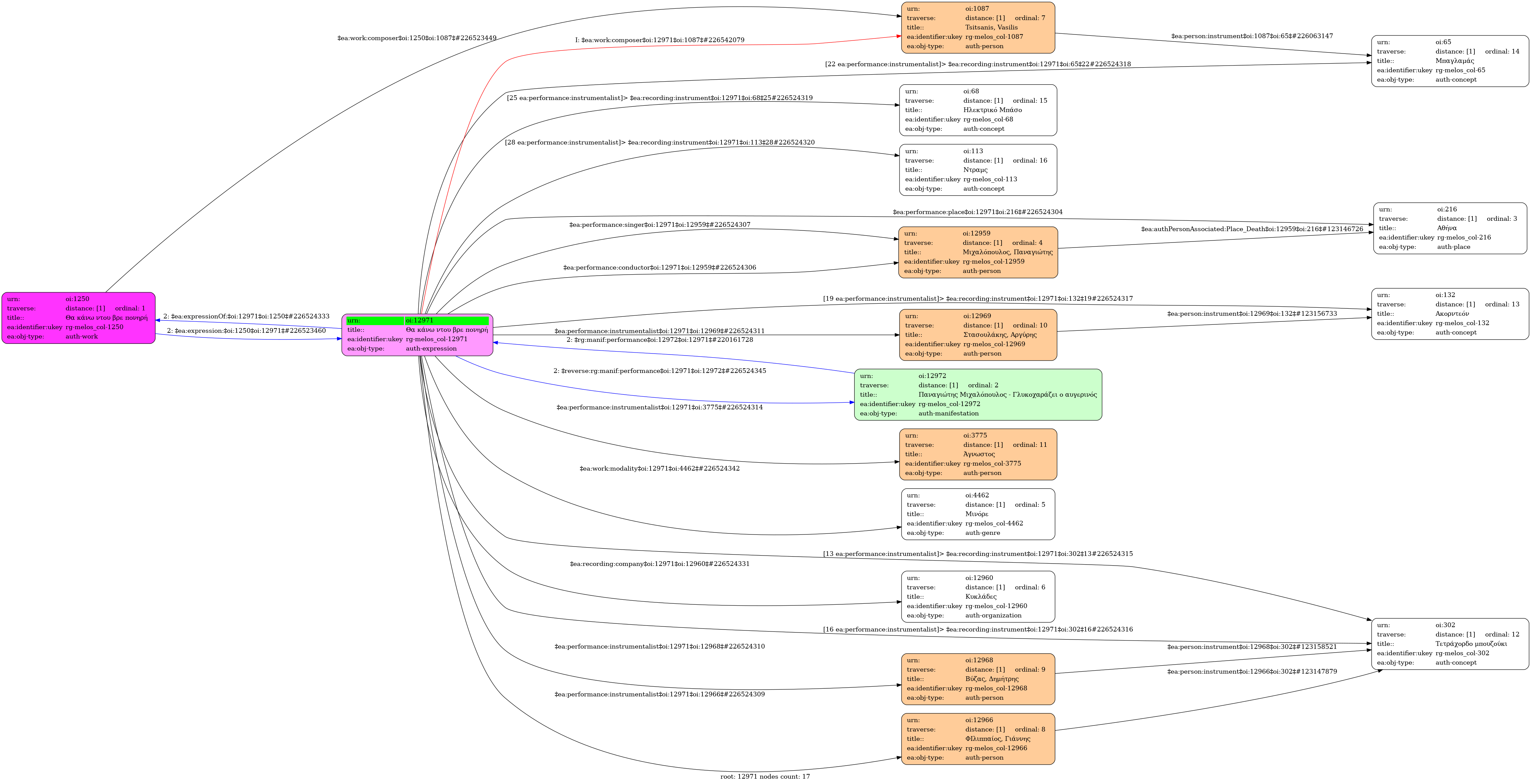
- Greek
-
- Studio
- 1975
- Michalopoulos, Panagiotis (1924-1992)
- Filipaios, Giannis [Four-string bouzouki] | Byzas, Dimitris [Four-string bouzouki] | Stasoulakis, Argyris [Accordion] | Unknown [Baglamas] | Unknown [Electric Bass] | Unknown [Drum set]
-
- B minor
- Minore (Mode)
-
- no
-
- 3' 10''
-
- 9/8
- Eighth note ~ 68
- Zeibekikos
-
- University of Ioannina

