- Expression
- Recording
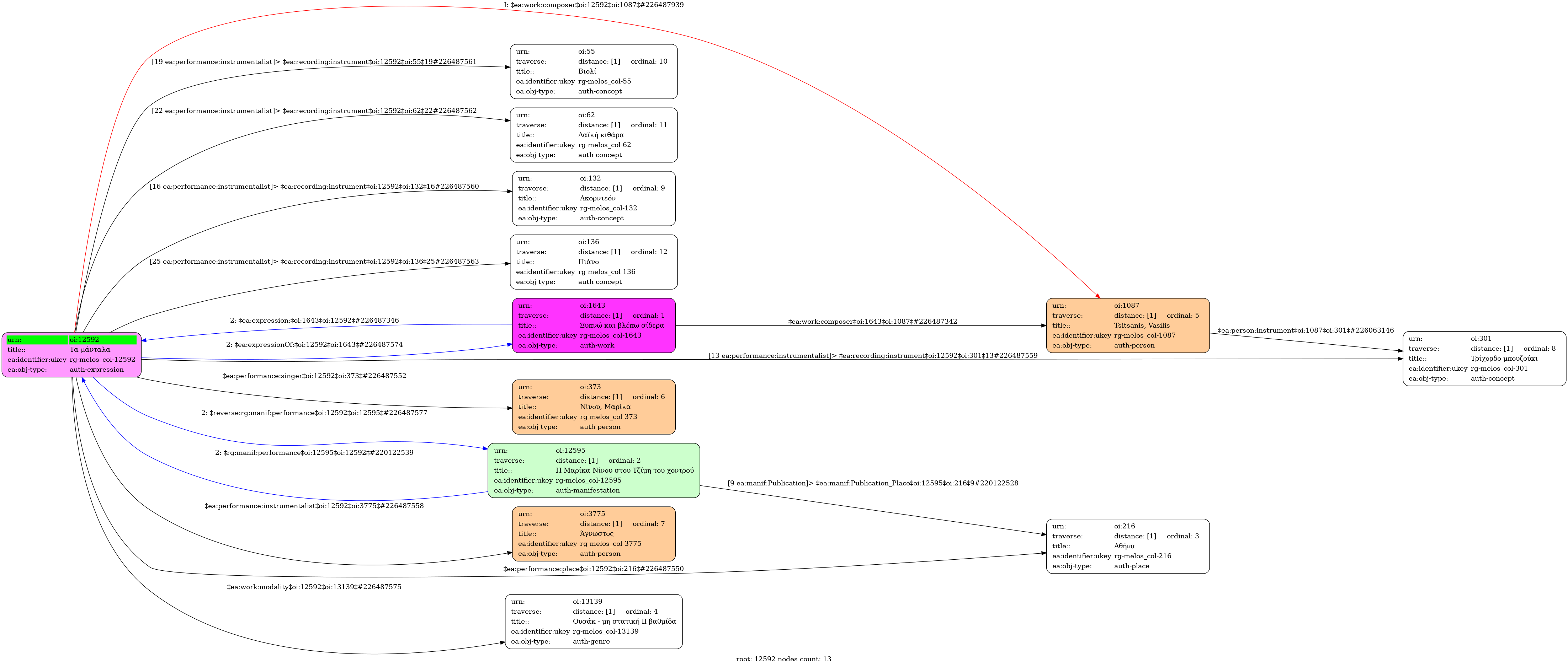
- Greek
-
- Live
- 1955
- Ninou, Marika (1922-1957) [1st voice]
- Unknown [Three-string bouzouki] | Unknown [Accordion] | Unknown [Violin] | Unknown [Folk guitar] | Unknown [Piano]
-
- E minor
- Ussak - non static II degree
-
- no
-
- 2' 51''
-
- University of Ioannina

